在全球化浪潮席卷的今天,"国际教育(英语:International Education,简称为IEdu)"已成为许多家庭规划未来的关键词。但当面对"IB课程""AP考试""全人教育"等术语时,不少家长和学生仍有疑惑:国际教育究竟是什么?它和我们熟悉的国内传统教育相比,到底有哪些不同?
今天咱们就从定义、核心差异到选择建议,为你清晰梳理两者的关键区别,帮你做出更适合自己/孩子的教育选择。


什么是国际教育?
国际教育并非简单的“教英语”或“引进外国教材”,而是一种以培养“全球胜任力”为核心的教育模式。它的本质是打破地域和文化壁垒,让学生在多元环境中建立跨文化思维,掌握适应全球化发展的能力——比如理解不同国家的文化差异、用多语言沟通协作、解决全球性问题的视野等。
具体来说,国际教育通常包含这几个核心特征:
1、课程体系国际化:多采用国际通用的课程框架,如 IB(国际文凭)、A-Level(英国高中课程)、AP(美国大学先修课程)、BC(加拿大不列颠哥伦比亚省课程)等,这些课程的内容和评估标准在全球多数国家得到认可,方便学生后续申请海外高校。
2、培养目标多元化:不止关注学术成绩,更重视学生的 “全人发展”—— 比如批判性思维(不盲从权威,学会独立分析)、实践能力(通过项目式学习解决真实问题)、创造力(鼓励提出新颖观点)和社会责任感(关注环保、公益等议题)。
3、教学模式互动化:课堂上很少是 “老师单向灌输”,更多是小组讨论、课题研究、辩论赛、实地调研等形式,比如IB课程中的“拓展论文”要求学生自主完成一项独立研究,A-Level课程的实验考试则侧重动手操作能力。
4、升学路径全球化:国际教育的主要出口是海外高校,从课程设置到升学指导,都会围绕“对接国际大学申请”展开,比如帮助学生准备雅思/托福、SAT/ACT,指导文书撰写和背景提升。


“国际教育”的历史渊源
其实国际教育由来已久,1872年到1881年,中国首批官派的120名留学生,顺利归国94人,詹天佑、唐绍仪等人几乎都成为国之栋梁,成材率之高,让世人惊叹。到1880年,共有50多名幼童进入美国的大学学习。其中22名进入耶鲁大学,8名进入麻省理工学院,3名进入哥伦比亚大学,1名进入哈佛大学。
此后100多年里,中华民族大批留学生赴美、赴欧、赴日学习,包括周恩来、邓小平、邓稼先、华罗庚、钱学森、杨振宁等人,为民族解放和祖国建设做出了巨大贡献。改革开放以来,又有大批留学生出国留学,为祖国现代化科学事业的发展和中华民族伟大复兴做出了重要贡献。

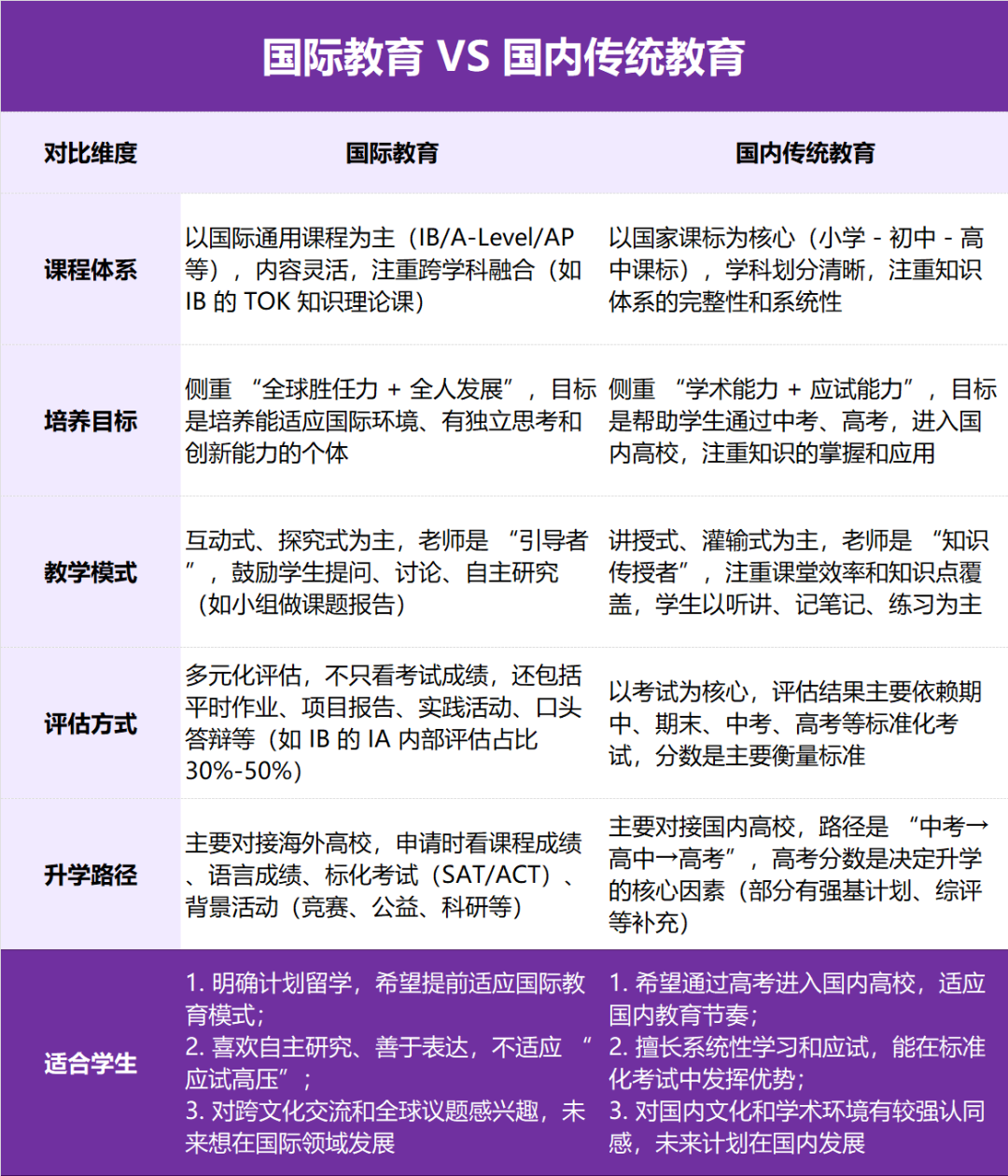
国际教育vs国内传统教育
很多家庭纠结于 “选国际路线还是国内路线”,其实两者的差异本质是 “教育理念和培养路径的不同”。我们从6个关键维度,帮你直观看懂区别:

总的来说,国际教育倾向于培养学生的国际竞争力、创造力和批判性思维,提供更多的个性化选择和国际化的学习环境,适合那些计划未来在国际舞台上发展的学生。

选择前要想清楚这 3 个问题
无论是选国际教育还是国内传统教育,都没有“绝对的好坏”,只有“是否适合”。在做决定前,建议家长和孩子一起思考这 3 个问题:
1. 孩子的兴趣和能力是否匹配?
国际教育对学生的“自主性”要求更高——比如IB课程需要学生自主管理6门学科+3门核心课,还要兼顾CAS活动(创造、行动、服务),如果学生习惯被动学习、缺乏时间管理能力,可能会感到吃力;而国内传统教育对 “专注力和应试能力” 要求更高,如果学生不擅长应对高强度考试,可能会面临较大压力。
2. 家庭的规划和资源是否支持?
国际教育的成本通常更高(国际学校学费每年 10 万 - 30 万不等,加上留学后的费用),且需要家庭有能力支持学生后续的海外生活;同时,家长需要理解国际教育的理念,不盲目追求 “出国镀金”,而是关注学生的长期发展。如果家庭更倾向于让孩子在国内升学、就业,国内传统教育可能是更稳妥的选择。

3. 学生的未来发展方向是什么?
如果学生未来想进入外企、出国工作,或在全球化领域(如国际组织、跨国科研)发展,国际教育的背景能提供更多优势;如果学生希望进入体制内、国企,或在国内学术领域深耕,国内传统教育的路径会更贴合——毕竟国内高校的人脉、资源和对本土市场的理解,更能助力后续发展。

没有“最优解”,只有“最适合”
总而言之,国际教育不是“比国内教育更高端”,国内传统教育也不是“比国际教育更落后”——两者只是为不同需求的学生提供了不同的成长路径。
对家长和学生来说,最重要的不是“跟风选国际路线”,而是先明确“学生的核心需求、家庭的规划、未来的发展方向”,再结合自身情况做出选择。无论选哪条路,“适合自己”才是最好的选择。
如果你还在纠结 “孩子是否适合国际教育”“该选哪种国际课程”,可以在评论区留言,我们后续会针对不同课程体系(IB/A-Level/AP)做更详细的解读,帮你进一步理清思路。
免责声明:本站所提供的内容均来源于网友提供或网络搜集,由本站编辑整理,仅供个人研究、交流学习使用,不涉及商业盈利目的。如涉及版权问题,请联系本站管理员予以更改或删除。
关注公众号
小程序
1、本网站数据来源于网友提供或网络搜集由本站编辑整理,如涉及版权问题,请联系【在线客服】予以更改或删除。
2、如有任何疑问,可发送邮件至:eglobaledu@163.com,或联系【在线客服】
3、商务客服电话:010-8251-8309。